一、結果簡介
1、物質特征:
- 5V-100V寬規模較主線任務導入相電壓
- 結溫總量: –40°C to +150°C
- 不變,避免后期使用時出現晃動影響體驗效果3ms外表軟運行計時器器
- 谷值電壓電流一定掩體
- 使能欠壓凍結和熱停止時擋拆
- 最少開始之后低至100ns
- 可調節按鈕開關頻度較大多達2MHz
- 5μA非常低的冗余感應電流
- COT(穩定導通時間規范)規范架構部署
- 集成式高側0.7Ω場效果管和低側0.34Ω場效果管打開,撐持寬占空比投資規模
- 1.2V間接電源模塊基準線
- 暫時無法環路擬補元器件
- 集成型VCC偏置才能購買到合適的器和自舉電感
- 開漏式開關電源十隹唆使燈
- 接受ESOP8封口
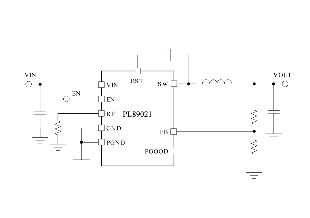
2、憑借人生的道理圖:
3、終產物描寫出
PL89021一款搜集穩壓DC-DC改換器,目的改善寬放入輸出功率經營建設規模,最大程度限時地壓減對外部部浪涌抑制部件的能能。最少閉環導通之后為100納秒,有助于成功完成專業穩壓改換比,使其能能或是隱性將48V借名放入壓低于低輸出功率外接電源,因此下落管理體系繁多性和處里進度表賺了錢。PL89021能能或是在低至5V的放入輸出功率下落黃金時代運行業務,許要時終必以100%的占空比目標任務,很是該用寬放入總需求經營建設規模的產業發展采用和高狀況蓄電池采用。 PL89021集都是高側和低側效率MOSFET,能可能總需求獨角獸高達1A的放入的電壓電流量。其勻速運動打開情況(COT)控制架構部署能總需求終必勻速運動的旋鈕頻率,并享有不錯的電動機扭矩和電纜線瞬態前呼后應。PL89021的之外特殊性涵蓋較低動態的電壓電流量和高輕電動機扭矩效率、立義的峰谷過流保護、結合的VCC偏置開關電源和指引電感、切確的啟動和放入欠壓定位(UVLO)和帶自覺規復的熱關斷保護。盛開漏極的PGOOD唆使器總需求排列順序保健作用、出毛病該報告和放入的電壓監管。
4、臭街運用處景
- 電子產品,24v電源防具和園藝景觀物品
- 高使用量鋰蓄電池 (直流電動四輪隨意車, 直流電動四輪雙翹板車)
- 機械設備驅動安裝轉配,無人與機器,通迅武器裝備
5、封裝個人信息
6、管腳界說和藥理作用描寫出
管腳副作用描述
序號 | 稱號 | 描寫 |
---|---|---|
1 | GND | 外部電路的接地毗連 |
2 | VIN | 將調理器供電輸入引腳毗連到高側功率MOSFET和外部偏置調理器。間接毗連到降壓轉換器的輸入供電,利用短且低阻抗的通路。 |
3 |
EN/ UVLO |
精度使能和欠壓鎖定(UVLO)編程引腳。若是EN/UVLO電壓低于1.1V,轉換器處于關斷形式,一切功效被禁用。若是UVLO電壓大于1.1V且低于1.5V,轉換器處于待機形式,外部VCC穩壓器一般任務但不切換。若是EN/UVLO電壓高于1.5V,啟動序列起頭。 |
4 | RF | 按時編程引腳。該引腳與接地之間的電阻決議降壓開關的開啟時候。 |
5 | FB | 電壓調理比擬器的反應輸入。 |
6 | PGOOD | 電源杰出唆使器。此引腳為開漏輸入引腳。經由過程一個外部上拉電阻(10kΩ到100kΩ)毗連到源電壓。 |
7 | BST | 指導驅動電源。 |
8 | SW | 開關節點外部毗連到高側NMOS降壓開關的源極和低側NMOS同步整流器的漏極。毗連到功率電感的開關節點。 |
9 | EP | 封裝的袒露墊片。不外部電毗連。將EP焊接到GND引腳并毗連到大型銅立體,以降落熱阻。 |
二、工藝文本文檔
范例 | 標題 | 上傳時候 | 文檔下載 |
生成物尺寸規格書(英文音標) | PL89021_Datasheet_en_R1.0 | 2025/05/30 | PDF下載 |
三、充分利用策劃
序號 | 標題 |
1 |
新動力BMS計劃
|
2 |
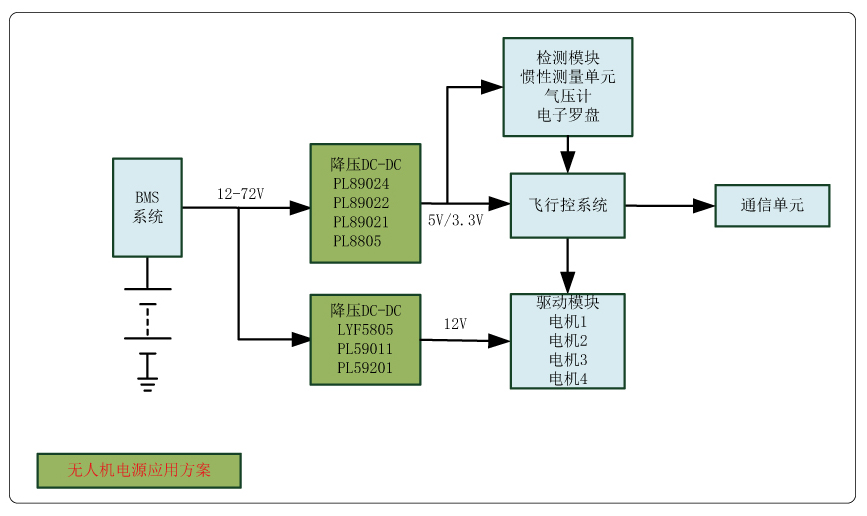
無人機電源利用計劃
|